导师动态
当前位置: 首页 -> 研究生教育 -> 导师动态

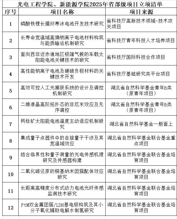
光电工程学院、新能源学院新获批4项省级科技计划项目,年度省部级项目创历史新高

撰稿人:吴晴 发布日期:2025-08-19 点击量:

近日,湖北省科学技术厅公布了《省科技厅关于下达2025年度第一批省级科技计划项目的通知》,光电工程学院、新能源学院在此次申报中成绩突出,获批青年科技人才培养项目1项,国际科技合作项目1项,基础研究类平台项目1项,另与企业联合申报获批高新技术领域-技术攻关项目1项,立项资助经费达151万元。2025年以来,学院共获批省自然科学基金、省级科技计划项目各类省部级项目共计12项,立项资助经费达241万元。

学院一直紧跟学校科研建设步伐,积极响应国家战略发展需求,在各类科研项目申报工作中,高度重视,提前谋划,精心打磨,全力托举,更是不断加强科研团队建设,优化科研资源配置,注重青年人才的成长和培养,营造优良的学术科研氛围。这些成果的获得,必将激励全院教师在科研道路上奋勇前行,不断突破,再创佳绩。学院也将以此为契机,为学院教师提供坚实的后盾和更广阔的发展平台,不断助力学校高质量发展进程。(审稿  张默)

版权所有:中国·太阳集团tyc138(品牌官网)有限公司-Official website

邮编:442002    电话:0719-8512707     Email:huatlxy@163.com

网站管理员电话:0719-8512707    Eamil:20060025@huat.edu.cn

访问量: